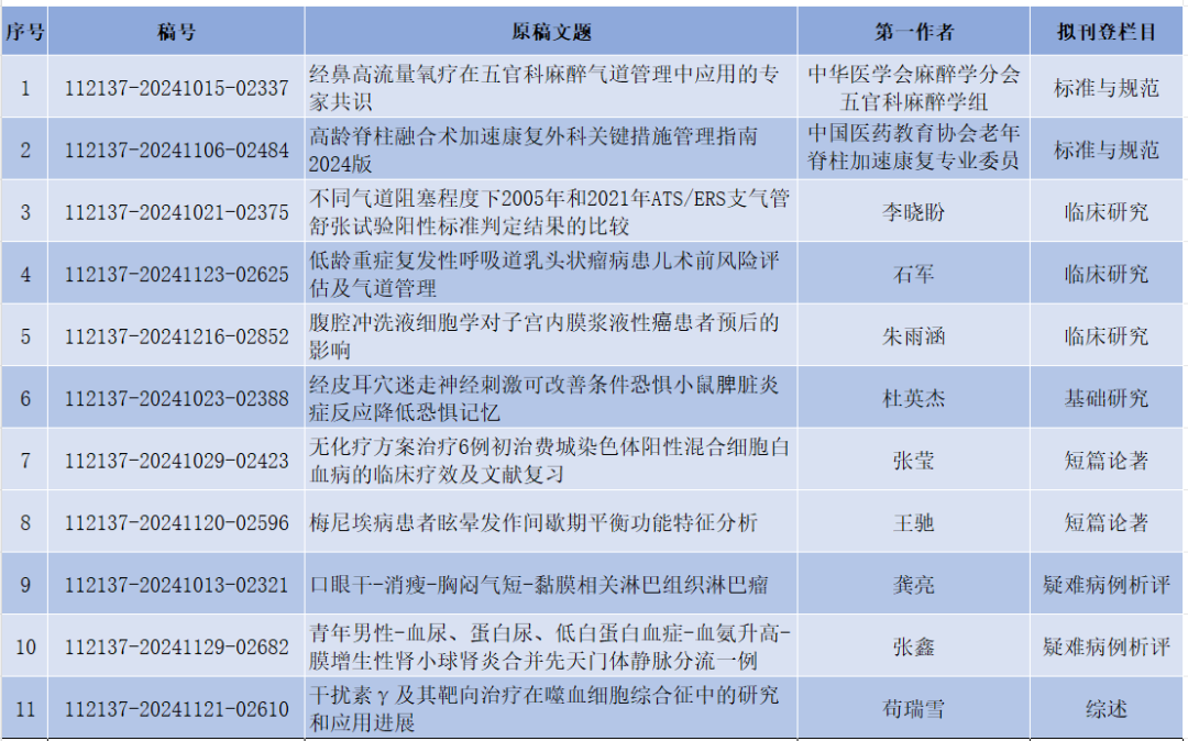
《中华医学杂志》于2024年12月24日召开麻醉专业定稿会,12月26日召开综合类定稿会,经讨论,通过的稿件信息如下:
地址:北京西城区东河沿街69号 邮编:100052电话:010-51322109
Email:nmjc@cma.org.cn网址:zhyxzz.yiigle.com
版权所有 中华医学会 中华医学杂志 京ICP 备07035254号-5
建议在 IE9+ 以上版本浏览器阅读本站内容,360浏览器请切换至极速模式